菜单

新闻资讯

商务部 海关总署公告:对关键战略资源“碲”出手!

2025/10/25 17:36:14 admin 阅读 319【次】

2月4日,商务部与海关总署联合发布公告,正式对钨、碲、铋、钼、铟相关物项实施出口管制。此举旨在维护国家安全与利益,履行防扩散等国际义务。



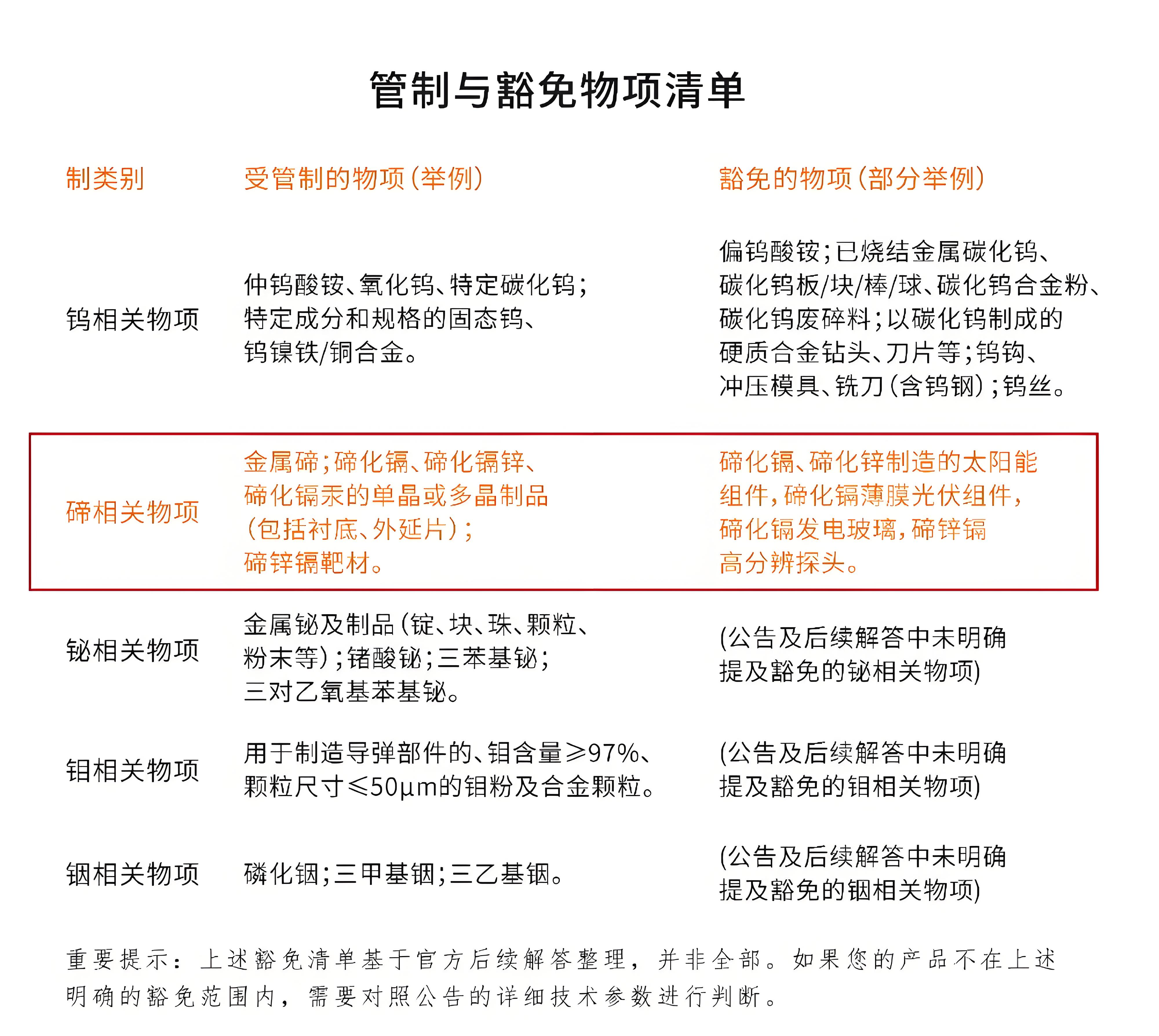
01 管制核心—碲及其关键化合物

此次管制清单中,碲相关物项备受光伏产业关注,主要包括三大类:

金属碲(参考海关商品编号:2804500001)

以下任何一种的碲化合物单晶或多晶制品(包括衬底或外延片):

碲化镉(参考海关商品编号:2842902000、3818009021)

碲化镉锌(参考海关商品编号:2842909025、3818009021)

碲化镉汞(参考海关商品编号:2852100010、3818009021)

生产上述物项的技术及资料(含工艺规范、工艺参数、加工程序等)

02 重要澄清—终端产品不在管制范围内

值得关注的是,根据官方解读,碲化镉薄膜光伏组件、发电玻璃等终端应用产品未列入管制清单。管制主要针对基础原材料和核心中间产品,体现了政策的精准性和针对性。



03 应对供应链变局,夯实本土技术优势

在此次出口管制新政下,保障核心原材料供应与技术创新更显关键。中茂绿能科技凭借其深耕碲化镉薄膜太阳能领域的积累,构建了从材料到组件的稳健供应链体系。



 ■ 碲化镉薄膜光伏组件

我们推出的碲化镉薄膜光伏组件,具备以下核心优势,直面市场挑战:

卓越的弱光发电能力:即使在早晚、阴雨天等光照不足的情况下,依然能保持高效电力输出,提升了系统的整体发电效率和能源回报率。

强大的温度适应性:在高温环境下性能衰减小,尤其适合大型电站和高温地区应用,确保了电站全生命周期的稳定收益。

真正的建筑一体化(BIPV)解决方案:组件具备透光可调、色彩多样、轻质柔性等特点,能完美替代传统建筑幕墙材料,在创造绿色电力的同时,提升建筑美学价值。


04 出口管制的多重考量

维护国家安全。碲及其化合物在红外探测、核辐射检测、航空航天等国防领域具有不可替代的作用。在当前国际形势下,防止关键战略材料流入不当渠道成为当务之急。

履行国际义务。中国严格履行防扩散国际义务,对特定物项实施出口管制是国际通行做法。

保障产业安全。碲是稀缺战略资源,适度管制有利于保障国内新兴产业长期发展需求。

需要特别强调的是,出口管制不是禁止出口。商务部新闻发言人明确表示,“对符合规定的申请将予以许可”,只要是用于民用用途、合规的出口申请,都可以获得批准。

05 薄膜光伏面临供应链调整

短期冲击明显:全球碲化镉薄膜太阳能电池制造商将面临原材料供应紧张、成本上升的压力。特别是依赖中国碲材料进口的企业,需紧急寻找替代供应源。

长期格局重塑:此次管制将加速全球碲资源勘探开发,推动回收利用技术创新,促进供应链多元化布局。



本次出口管制是中国优化资源配置、维护国家安全的必要步骤,也将推动全球新能源产业进一步重视供应链安全与技术创新。

此次管制不仅是挑战,更是中国新能源产业提升核心竞争力的重要契机。中茂绿能科技将持续以创新为引领,驱动绿色建筑高质量发展,携手各方共创能源转型的未来。

联系我们

地址:陕西省西咸新区秦汉新城渭城街办兰池三路008号,邮编:710000

E-mail:zoomsoltech@xakezn.com

电话:029-88686832

Copyright© 2019--2029 中茂绿能科技(西安)有限公司 All Right Reserved